Account Statements
Last updated: April 24, 2026
Monthly account statements for taxes & accounting
Mural generates monthly account statements for each account at the conclusion of each month. These statements show the month-end balances and a history of transactions broken down by currency type.
There are two ways to access your account statements:
Download them manually from the Mural platform at any time.
Receive them by email — Mural automatically sends statements to your registered billing address on the 1st of each month.
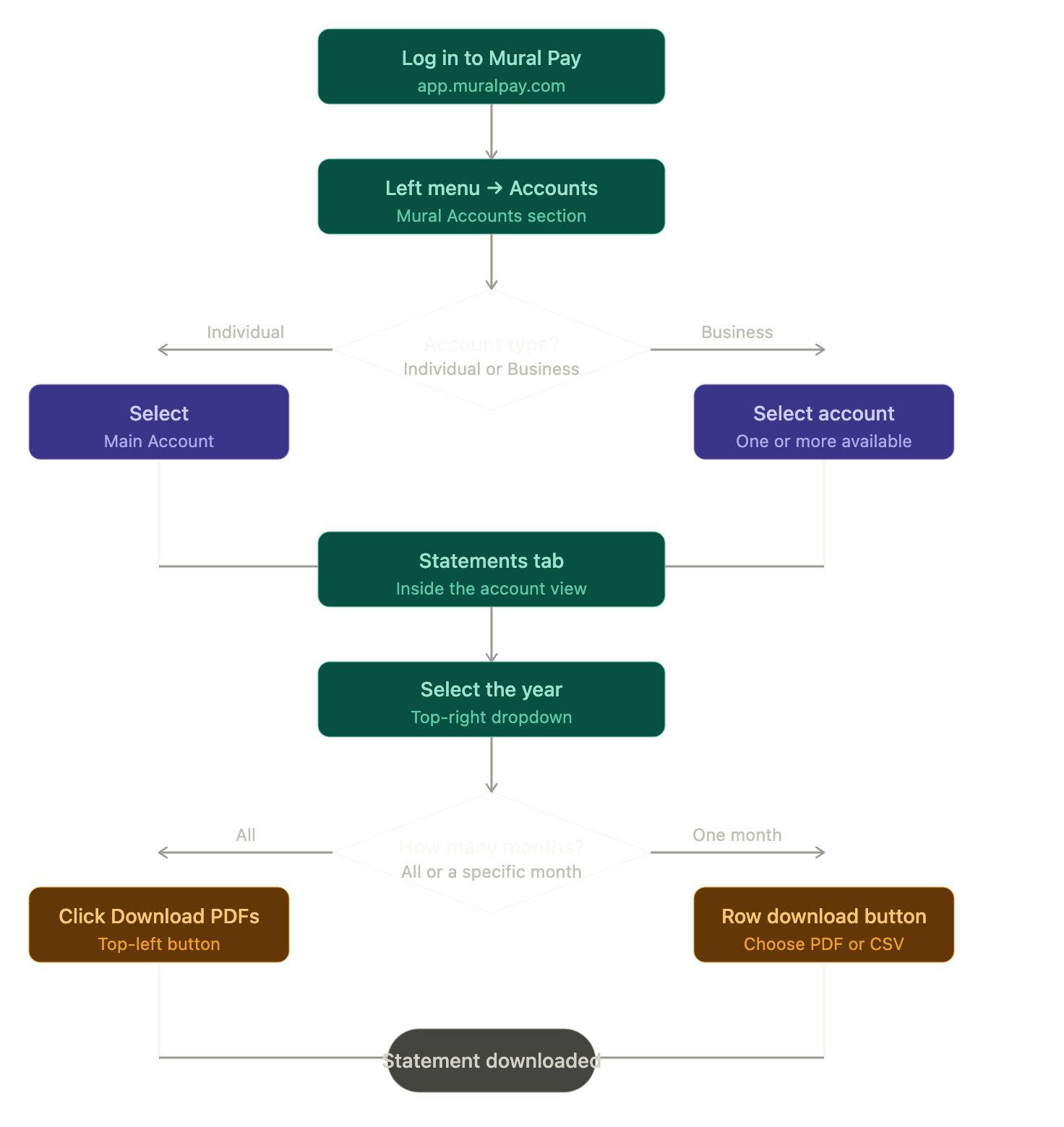
How to Manually Download Your Account Statements
Demo:
Visual Workflow:

Step-by-Step
Log in to Mural Pay
Go to app.muralpay.com and sign in with your credentials.
Navigate to Accounts
In the left navigation menu, select Accounts.
Select your account
Under the Mural Accounts section, choose the account you need the statement for:
Individual accounts: You will only have one account — Main Account. Click on it.
Business accounts: You may have one or more accounts. Select the specific account you need the statement for.
Open the Statements tab
Once inside the account, click the Statements tab at the top of the account view.
Select the year
In the top right corner, use the year dropdown to select the year you want to view statements for.
Download your statement(s)
You have two options:
Option A — Download all PDFs for the year: Click the Download PDFs button in the top left. This will download all available statements for the selected year in PDF format in a single click.
Option B — Download a specific month: In the center of the page, you will see a row for each available monthly statement (covering the 1st through the last day of the month). At the end of each row, there is a download button. Clicking it gives you the option to download in:
PDF — includes account balance, currency breakdown, and transaction history by currency.
CSV — transaction history with one row per transaction.

Email Notification
On the 1st of each month, all members of your organization will receive an email notification letting them know the previous month's account statement is ready. You can also access it directly from the email:

Please Note
Exchange rates are provided by third-party sources and are for reference only.
When certain currencies' exchange rates are unavailable, they will be excluded from the calculation of account balances.
Account balances are calculated using the fair market value of the exchange rate. Due to exchange rate fluctuations, the balance shown on the statement may not match the balance displayed on the platform.
USD values are displayed using "half round up" rounding. As a result, where intermediate USD values are shown, final totals may appear to be off by one cent.
FAQs (Frequently Asked Questions)
What if I didn't receive the email notification?
Check that the email was not filtered into your spam or junk folder. If you still can't find it, verify that your organization's billing email address is correctly registered in the platform. If the issue persists, contact us at [email protected] or through the chat widget in the Mural app.
Can I download statements from previous months?
Yes. In the Statements tab, use the year dropdown in the top right corner to navigate to any previous year and download statements from past months at any time.
How many months of history are available?
Statements are available from the month your account was opened through the most recently completed month.
Who has access to account statements?
Both organization owners and members have access to account statements.
What if my account was opened mid-month? Will I get a partial statement?No. Statements are only generated at the end of a completed calendar month. It is not possible to generate a statement for a partial month or a custom date range — statements are always issued on a full month basis.
What happens if my account is closed before the end of the month?
Upon account closure, a final statement is generated covering the activity up to the date of closure.
What is the difference between the PDF and CSV formats?
Both formats cover the same monthly period but serve different purposes:
The PDF is a formal account statement that includes your organization's details, an account summary (opening balance, total additions, total deductions, and closing balance), an asset breakdown by currency, and a transaction table per currency with running balances. It is best suited for accounting records, audits, or sharing with third parties.
The CSV is a granular transaction export intended for data processing and accounting software. The default format includes the transaction timestamp, sender and recipient names, amount, currency symbol, USD value and exchange rate, memo, tags, transaction hash, and itemized fees. Two simplified formats are also available for direct import into QuickBooks and Xero.
Key differences at a glance:
CSV | ||
|---|---|---|
Detail level | Monthly summary | Per transaction |
Tags | No | Yes |
Running balance | Yes | No |
Wallet addresses | No | Yes (if enabled) |
Itemized fees | No | Yes |
QuickBooks / Xero format | No | Yes |
Multi-currency | By section | By separate file |
Do statements include pending transactions?
No. Only confirmed transactions are included in your account statements. A transaction appears in the statement for the month in which it was confirmed — a payment that is still in progress or a deposit that is pending will not be reflected until it has fully settled.
Can I generate a statement for a custom date range?
No. Mural statements are generated on a fixed monthly cycle and cannot be customized to cover a specific date range. Each statement covers exactly one full calendar month, from the 1st through the last day of the month. If you need transaction data for a specific period, the CSV export can be filtered and processed externally using tools like Excel or your accounting software of choice.
Are account statements valid for tax purposes?
Mural account statements provide an official record of your account activity and can be used to support your tax reporting and accounting processes.
Mural Pay does not report account activity or income to any tax authority — whether the IRS or foreign tax agencies. As a U.S.-based technology provider, Mural facilitates international payments but does not operate as a financial institution outside the United States and has no direct reporting obligations to local tax agencies in other countries.
Tax reporting requirements vary depending on where your business is located and operates, so we recommend consulting a local tax advisor or legal counsel to determine how income received through Mural should be reported in your jurisdiction.
What tax-related information do statements include?
Account statements include the data most commonly needed for tax and accounting purposes: opening and closing balances for the period, a full transaction history with timestamps, amounts, and memos, USD values and exchange rates applied at the time of each transaction, and an asset breakdown by currency.
The CSV export additionally includes itemized fees, transaction tags, and is available in QuickBooks and Xero-compatible formats for direct import into your accounting software.
Need Help?
If you have any other questions about your account statements or need further assistance, our support team is here to help. You can reach us at [email protected] or chat with us directly through the support widget in the Mural app.